joypauls.github.io

What is e?

Part 1 - Growth

January 01, 2020

“The exponential function … is the instrument used, in one form or another, to describe the behavior of growing things1.”

Before We Dive In

e=2.71828...e = 2.71828...

Euler’s Number, the number ee, appears almost everywhere in mathematics and I mean that literally! We are taught to just accept ee as one of those weird special numbers living in the same plane of existence as π\pi. Like π\pi, ee is a transcendental number, meaning that it is not algebraic. Now that isn’t really what makes it special though - the set of transcendental numbers numbers is uncountably infinite whereas the set of algebraic numbers is countable1! What makes it special is just how often it pops up. By the end of this series we will see fascinating lines drawn from differential calculus to complex analysis to combinatorics, and π\pi itself - all these connections courtesy of ee.

To begin to understand what makes it special, humor me and try to forget everything you know about Euler’s number.

Exponential Growth From Scratch

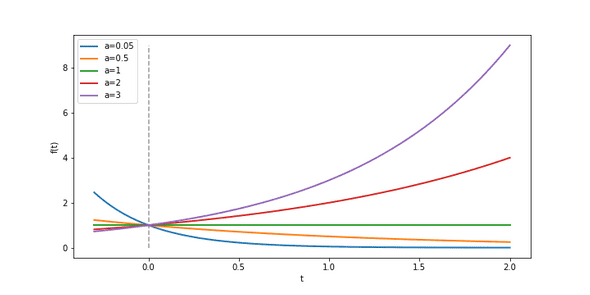
Let’s start by considering a family of functions with parameter aa that grow exponentially with respect to a variable tt,

f(t)=atf(t) = a^t

where aR+a \in \mathbb{R}^+ just to make it easy on us. Let’s look at a plot showing ff for a few different values of aa to build some inuition:

growth

We can group the dynamics of this family into 3 categories:

  • When 0<a<10<a<1, we have exponential decay
  • When a=1a=1, ff is constant
  • When a>1a>1, we have exponential growth

Important Property: f(t)f(t)f^{\prime}(t) \propto f(t)

If we inspect the plonpmt closer, it looks pretty clear that while our inital value f(0)f(0) is always 11, the derivative at 00, f(0)f^{\prime}(0), varies wildly. How does this impact the dynamics of ff?

f(t)=ddtat=limh0at+hath=limh0at(ah1)h=atlimh0ah1h=f(0)at\begin{aligned} f^{\prime}(t) &= \frac{d}{dt} a^t \\ &= \lim_{h \to 0} \frac{a^{t + h} - a^{t}}{h} \\ &= \lim_{h \to 0} \frac{a^t (a^{h} - 1)}{h} \\ &= a^t \lim_{h \to 0} \frac{a^{h} - 1}{h} \\ &= f^{\prime}(0) a^t \end{aligned}

I think it’s worth stopping here for a second because this really is a special property of exponential growth2. What this says is that to know the dervative at any tit_i, all we need to know is f(ti)f(t_i) and f(0)f^{\prime}(0), i.e its rate of change is proportional to itself. If we let k=f(0)k = f^{\prime}(0), then we have

f(t)=kat    f(t)f(t)f^{\prime}(t) = k a^t \implies f^{\prime}(t) \propto f(t)

where kk is the unique constant given the choice of parameter aa. Then the problem of describing the how ff grows or decays reduces to the problem of finding kk. This can be easily accomplished:

f(1)=ka1    f'(1) = ka^1 \implies

Special Case: k=1k=1

But what about the other way around? One interesting case is k=1k = 1, where we have an even stronger property: f(t)=f(t)f^{\prime}(t) = f(t). Now, what is the value of our parameter aa associated this special kk? Let k=1k=1:

f(t)=atf^{\prime}(t) = a^t

So at t=0t=0,

f(0)=a0    limh0ah1h=1f^{\prime}(0) = a^{0} \implies \lim_{h \to 0} \frac{a^{h} - 1}{h} = 1

and as hh approaches 00 we have

ah1=h    a=(h+1)1ha^h - 1 = h \implies a = (h+1)^{\frac{1}{h}}

We now have a statement for aa with constant of proportionately equal to 11: a=limh0(h+1)1ha = \lim_{h \to 0} (h+1)^{\frac{1}{h}}. Let’s get an approximation of aa with a small hh:

a(1+0.000001)10.0000012.71828...e\begin{aligned} a &\approx (1 + 0.000001)^{\frac{1}{0.000001}} \\ &\approx 2.71828... \\ &\approx e \end{aligned}

And here’s our first definition of Euler’s number!

e=limh0(h+1)1he = \lim_{h \to 0} (h+1)^{\frac{1}{h}}

A Quick Look at the Convergence Characteristsics

Why is ete^t Everywhere in Calculus?

We know have the necessary intuition to understand one of the reasons why the function ete^{t} is so important early on in learning calculus: it is the most useful prototype model for exponential growth. Using the base ee lets us take advantage of it’s properties even when extending the model to a more useful form, erte^{rt} where rRr \in \mathbb{R}. Here’s why.

Example

Suppose we are told that a real-world process can be modelled as 30.7t3^{0.7t}. We could work with the derivative of this function by finding kk with the limit definition like we did earlier, but that’s no fun… we can do better! Let’s write this with base ee3:

30.7t=ert    (30.7)t=(er)t    r=ln30.70.7693^{0.7t} = e^{rt} \implies (3^{0.7})^{t} = (e^r)^t \implies r = \ln 3^{0.7} \approx 0.769

so we can model the process as e0.769te^{0.769t} (or with a more precise approximation of rr) and still take advantage of all the nifty differentiation properties!

So in short ee is used because we can.

Before Part 2

Even if you are someone who has known the rule ddtet=et\frac{d}{dt} e^t = e^t for a long time and used it over in calc courses, I still think it is useful to see why this is actually the case; it is simply the nature exponential growth.

However, at this point feel somewhat unsatisfied, don’t you? Sure, we now have a way to calculate ee to a very high number of decimal places, but a limit definition like e=limh0(h+1)1he = \lim_{h \to 0} (h+1)^{\frac{1}{h}} is rather uninteresting. It surely doesn’t deliver on my initial promise! So let’s dig deeper in Part 2.





  1. Edward Kasner, James R. Newman, Mathematics and the Imagination (1940)

  2. should probably site this?

  3. much of these results apply to the more general model CartC a^{rt} as well

  4. we could actually use any positive real number base for this, it is not a special property of ee


Written by Joy P a person and stuff, does things occasionally